咨询热线: 18225968333
联系我们Contact us
全国咨询热线18225968333

公积金提取代办

公司地址:上海华能联合大厦

联系电话:13065553707

马鞍山常见问题

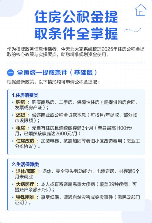
马鞍山公积金提取时间限制_阶段性放宽公积金提取限制_促进消费

发布时间:2026-04-13 02:01:41

疫情给居民就业和收入造成一定影响。目前,中央和地方已出台一系列促进消费的政策措施,但未来经济形势仍有不确定性,都可能对居民的消费能力和消费意愿造成影响。另一方面,越来越多的居民收入被纳入公积金账户公积金提取时间限制,难以进入消费领域。对此,全国人大代表、上海汽车集团股份有限公司党委书记、董事长陈虹建议,阶段性放宽职工住房公积金提取限制,从而促进消费。

公积金提取时间限制

陈虹表示,公积金在一定程度上为职工购房提供便利的政策,为保障城镇职工住房权益发挥了重要作用,但同时也遇到了一些问题,如缴费比例偏高、提取难度大、使用范围窄、储蓄利率偏低等。近年来,国家相继出台一系列文件,降低缴费比例、限制炒房行为,各地也纷纷开展优化公积金管理的各种措施,在部分领域放宽了提取限制。陈虹发现,在当前国内经济形势受疫情影响严重的情况下,仍有一些问题值得思考。

公积金提取时间限制

如公积金缴存余额逐年上升公积金提取时间限制,同时,绝大多数地方均规定城镇职工退休前使用公积金购房不能超过2次,使得部分余额成为“沉睡”的资金。同时,尽管近年来公积金的提取限制有所放宽,但公积金作为职工重要的收入组成部分,可支配性非常有限,制约了部分消费潜能。近年来,我国住房公积金的年度存缴额和总缴存余额均以每年12%以上的增速稳步上升,年度发放住房贷款笔数和金额,却自2016年达到高峰后开始呈下降趋势。

“公积金作为城镇职工收入的重要组成部分,可以考虑更好的利用该部分资源,进一步促进消费,为提振经济做出贡献。”陈虹说。

公积金提取时间限制

“在合理、合法的前提下,阶段性放宽公积金提取限制在当前形势下是一种多赢举措。”对此,陈虹建议可考虑阶段性放宽公积金可提取的用途范围,将房屋室内装修等其它家庭重大开支纳入可提取范围,并允许以家庭为单位因同一用途提取公积金,以家庭为单位共同承担消费支出,可更加充分激发消费潜能。同时他建议公积金提取时间限制,鼓励各地优化公积金的申请、审批和提取流程,推广线上办理,尽可能缩短放款等待时间。考虑到疫情影响,建议先试行评估后再进行调整。

在线客服
联系方式

热线电话

18225968333

上班时间

周一到周五

公司电话

13065553707

二维码
线